首页
关于我们
关于SLARK
发展历程
柏润教育孤独症康复实训基地
康复基地简介
领导关怀
康复基地实景图
师资力量介绍
四大评估系统
课程体系
实践融入
家长赞誉
柏润职业培训学校
培训学校简介
省级规范化基地批复
培训许可证书与执照
证书颁发
培训课程安排
培训成果
督导服务体系
国际化教研合作
教研成果创新
中外合作办学项目及海外留学教育服务
公司简介
服务保障
成功开办的合作项目
部分合作项目详情
党建引领
党建概述
党建活动
新闻动态
公司新闻
通知公告
联系我们
EN
搜索
通知公告
公司新闻
通知公告
通知公告
公司新闻
通知公告
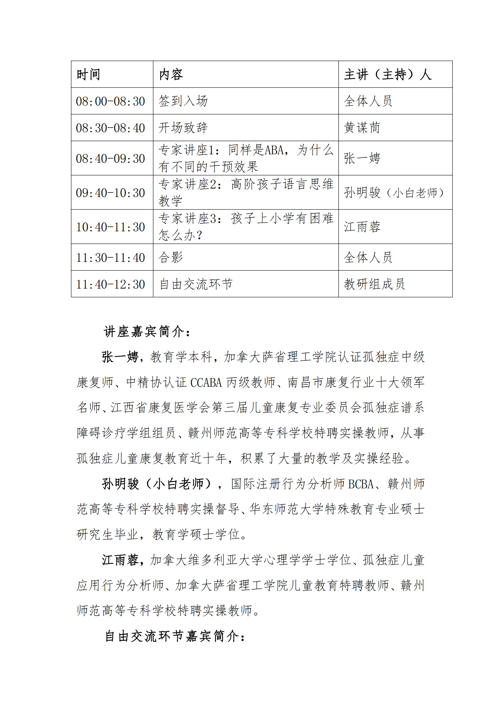
关于举办2025年孤独症日公益讲座的通知
发布时间:2025-06-24
中国留学网
|
中华人民共和国外交部
|
中国领事服务网
|
教育部涉外监管信息网
|
江西人民政府外事办公室
|
江西省外事服务综合管理平台
CopyRight◎ SLARK ALL Rights Reserved 赣ICP备053212234号
地址: 南昌柏润职业培训学校有限公司 联系电话: